|
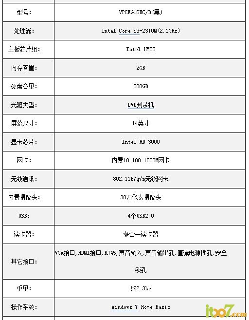
索尼是一家不走寻常路的厂商,其所推出的产品一直标榜个性、时尚,就算是在移动PC领域,其产品的个性化特质也非常浓烈。比如今天给您介绍的索尼近期推出的全新EG系列机型EG16,犹如水面般的A面非常标新立异,同时在配置上还搭载了第二代酷睿系列处理器以及500GB硬盘,绝大多数应用都不在话下,最关键的是当前价格仅有3999元,十分超值。感兴趣的朋友可以与商家“昆明道洋电脑”联系。 索尼VPCEG16EC笔记本采用黑色的立体质感纹理,远观仿佛波光粼粼的水面,璀璨晶莹;近看则是一个个排列整齐的小三角形叠加成的六边形,跟随光线变幻成不同的层叠效果;不仅机盖,掌托部分也采用同样立体质感设计,内外呼应;拥有直流输入端口、局域网端口、4个高速USB 2.0端口、15针微型D-Sub、HDMI 输出端口、麦克风插孔、耳机插孔;含电池重量为2.3千克。 配置方面,索尼VPCEG16EC笔记本采用酷睿i3-2310M处理器、英特尔HM65主板芯片;拥有2GB DDR3内存、500GB硬盘、DVD刻录光驱;802.11b/g/n无线局域网模块;14英寸1366×768分辨率屏幕、30万像素摄像头;预装正版Windows 7 Home Basic操作系统。 索尼VPCEG16EC笔记本参数表 编辑点评:新上市的索尼VPCEG16EC/B笔记本外观独特,个性化特质非常明显,适合时尚人士选用。不过美中不足的是,这款VPCEG16EC/B并没有搭载独立显卡,所以客观来说并不太适合那些大型的3D游戏,不过仅3999元的价格对于主流尺寸的索尼笔记本来说还是非常超值的。(pconline:佚名) [参考价格] 3999元 [商家名称] 昆明道洋电脑 [联系方式] 0871-5126351 [联系地址] 昆明市五华区圆通北路90号 |

© 2013-2016 Discuz Team. Powered by Discuz! X3.5